[组图]一款简单的适用于动易2006的红头文件模板
来源:本站原创
点击数: 次
发布时间:2006年11月22日
曾经在论坛上看到有些朋友需要动易2006的红头文件模板,自己以动易2006海蓝文章内容页模板为基础,摸索着做了一个简单的,有需要的朋友可以参考试用。
点击下载压缩包
步骤如下:
1、将压缩包中的Template.mdb放在网站temp目录下;把file_1.GIF和file_2.GIF这两个图片修改成适合自己的,然后放在SkinBlue目录中。
2、进入后台打开文章模板页管理,导入模板---->>将“动易海蓝--红头文件模板”导入到“文章中心”。
3、打开系统设置>>>网站风格管理,在CSS代码框的最下面添加以下风格代码,保存。
| /* --红头文件显示页的css定义开始-- */ .file_zbt /* 文件主标题文字大小及颜色定义 */ { color: 000000;font-weight:bold;font-size: 18;line-height: 150%; } .file_fbt /* 文件副标题文字大小及颜色定义 */ { color: 000000;font-weight:bold;font-size: 16;line-height: 150%; } |
4、打开文章中心管理>>>自定义字段管理,添加三个自定义字段。如图所示:
5、测试添加一个红头文件:
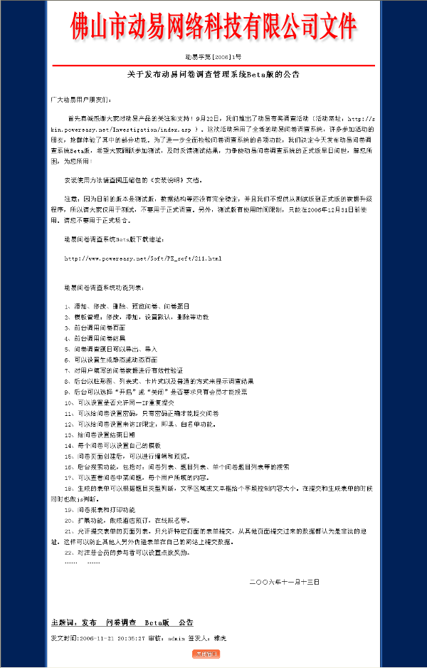
添加文章----选择栏目----在标题栏中输入文件标题----填写关键字----填写文件内容----打开“属性设置”----在“版面设计模板”下拉框中选择“动易海蓝--红头文件模板”----打开“自定义选项”输入发文号、主题词、签发人姓名等内容----点击下面的“添加”按钮。
OK!到前台看看效果吧^_^
添加文章----选择栏目----在标题栏中输入文件标题----填写关键字----填写文件内容----打开“属性设置”----在“版面设计模板”下拉框中选择“动易海蓝--红头文件模板”----打开“自定义选项”输入发文号、主题词、签发人姓名等内容----点击下面的“添加”按钮。
OK!到前台看看效果吧^_^
注:此模板去掉了网站页头和页尾,如果需要可以自己添加。通过修改文件头图片和自定义字段可以添加多个红头文件模板。
